しかし、昨夜来、どうも体調が優れなかったので、今朝方、急遽欠席の連絡をしました。
あらかじめ主催者側からは、「感染症拡大防止対策の上から、体調がすぐれない場合には無理してご参加いただかないようにお願い致します。」という、新型コロナウイルスに悩まされているご時世を反映してのお知らせが届いていました。そのこともあり、とにかく無理はしないで、家でライブ配信を観ました。
午後1時20分から5時5分まで、4時間近くにもわたって、パソコンのモニタを見つめての参加となりました。
出演は、次の方々です。
(出演) 優希美青(女優) 林和清(歌人) ストーン睦美(全日本かるた協会)
マヤ―ル・カンタン、シャンバロンーマヤ―ル・アマンディン(フランス)
マルフ・アムリル(インドネシア) 佐藤夏姫(大津市)
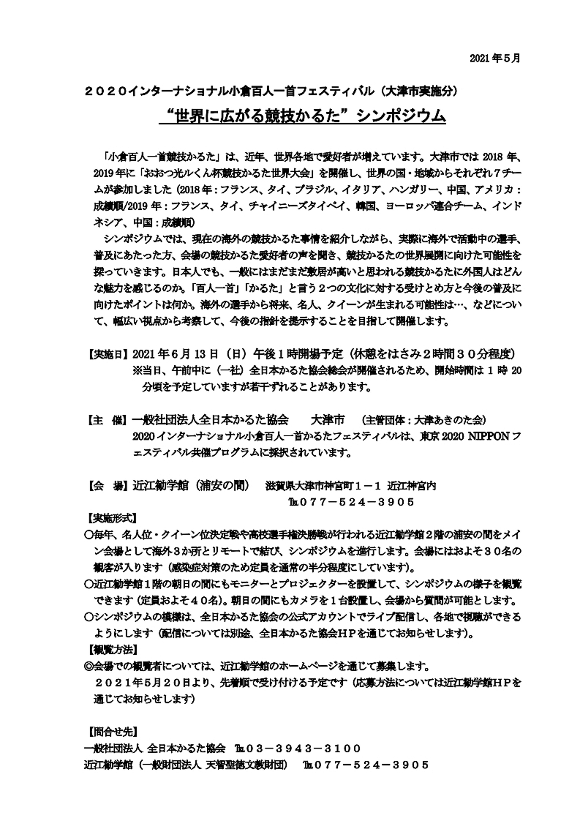
このイベントの詳細を記したプログラムを、以下に2種類の画像としてアップします。
表示されているのはサムネイルの粗い画像です。クリックしていただくと、精細な画像が表示されます。
盛りだくさんの内容で、いい勉強の機会となりました。特に、海外での様子は、大いに参考になる情報でした。
後半で、元名人のコメントに注意が向きました。それは、日本人は文字で、海外では音で『百人一首』を覚えている、ということです。一般的には、海外の方々はH音と「あ」の聞き取りが早いようです。
フランスの方の場合は、「ふくからに」の「ふ」と「う」の区別が早くできるとのこと。また、「ちはやふる」の「ち」は素早く反応できるようです。よく言われている、海外の方は子音の識別能力が高いということは当たっているようです。早く取るための音に対する反応は、日本語とそれ以外の言語で違いがありそうです。
反面、「この」や「こぬ」は聞き取りが難しいそうです。「きりぎりす」の「き」や、「ひ」と「し」は聞き取りにくいとも。
こうした点が科学的にも解明され、克服できれば、海外の方々のレベルはさらにアップすることでしょう。
今後の世界的な発展が、ますます楽しみな競技カルタです。
本日のパネラーが提示された課題や提言で主な点は、以下のことがあげられます。
・「ちはやふる」に次ぐ作品は
・オンラインの活用
・歌の違いがわかる
・日本の選手が海外で対戦
私は本日のシンポジウムを聞きながら、現在関係している視覚障害者の「点字付百人一首」がさらに普及し発展するように、お手伝いをしていきたいとの思いを強くしました。
新型コロナウイルスの社会的影響は、障害を持つ方々にも重くのしかかっています。今のうちに、「点字付百人一首」を再開するための準備を、しっかりとしておきたいものです。
「百星の会」のみなさまをはじめとして、多くの方々と知恵を出し合って、「点字付百人一首」を楽しめる方法を探っていきましょう。
【■古典文学の最新記事】
- 快晴の中で太宰府散歩を満喫する
- 〈うた〉と信仰に関する報告書の紹介
- 快著誕生『香道と文学』
- 有馬温泉でのんびりと休養中
- 「世界の中の和歌」第3回研究会にネットで..
- 研究会「《第3回》世界の中の和歌」のご案..
- 姉の家で会食後は阿保親王の塚へ
- 追補・アラビア語訳『伊勢物語』とハンガリ..
- フィットレル先生から届いた新情報
- 日本古典文学の多言語翻訳に関する研究会の..
- お菓子の『百人一首』で遊ぶ孫たち
- 夕陽ケ丘の地で開催された〈家隆忌〉に参加..
- 京都新聞で読む〈やまとうた〉の新案内人は..
- 高校の作文コンクール応募と家隆忌のこと
- 『百人一首』の崇徳院の歌「瀬をはやみ〜」..
- 明浄高校に飾られていたお雛壇と扇面屏風
- 茶道資料館で筒井先生に武居さんの学位取得..
- 『蜻蛉日記』の品詞分解に関する協力者を求..
- 国文研で開催される12月21日(水)の最..
- 【復元】チベットの伝統舞台芸術公演を観て..
